Time Relay Compact 35 A

go to order options

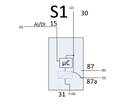
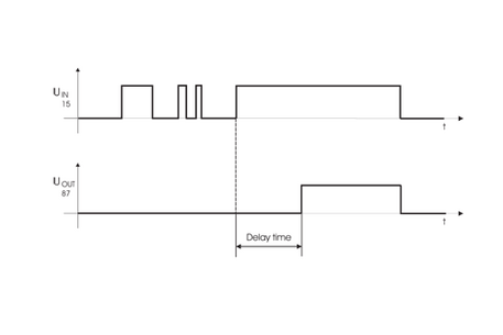
The High Current Time Relay Compact – Switch On-/Off Delay 6,5-32 V/ 35 A is a small, powerful and cost-effective controller, which is characterized by even higher performance compared to the M1 controller.

In addition to the compact time relay, this compact version features a pulse relay, a step switching relay, a blinking sensor and other functions on request. The mentioned functions are stored by default and only have to be configured and parameterized. The programming can be done with the help of the software programming tool MRS Realizer. Of course, all standard functions can also be ordered directly from the factory.

Downloads
Technical details

Inputs and Outputs

In-/Outputs (total) 2
Inputs (total) 1
Inputs (digital) 1
Outputs (total) 1
Relay outputs 1
Switching current 70A

Mechanical Properties

IP rating IP53
Housing material PA 66GF30
Dimensions 30 × 30 × 30 mm

Programming

Programming software MRS Realizer

General Information

Temperature range -40 °C to +85 °C
Operating voltage 6.5-32 V

Markings

Order options
Order no.Name
1.070.300.XXX
Switch-off Delay; Please specify individual delay time when ordering.
1.070.301.XXX
Switch-on Delay; Please specify individual delay time when ordering.

Field Application Engineering / Support Team

Do you have questions about our MRS products? Our Field Application Engineering / Support Team is happy to assist you.

MRS Online shop

MRS Online Shop

Online shop

Here you will find our programmable controllers and relays as well as our robust and reliable MCharger charging solutions.


Contact

Would you like to learn more or are you looking for a specific product?

Then please feel free to contact us.

 

Contact form Clear

Contact form Clear